当前位置: 首页> 外贸建站> 正文

SEO关键词研究保姆级指南

admin 2024-12-18 178

在 SEO 的庞大数字世界中引起人们的注意,就像找到一把锁的完美钥匙一样。而那把神奇的钥匙就是你的关键词。如果没有正确的内容,您的高质量内容可能会被忽视,迷失在互联网的无限迷宫中。
找到正确的关键词或关键词集群列表是关键字研究的惊心动魄但具有挑战性的游戏。一个小小的失误可能会花费您的时间、精力和资源。
掌握关键词研究并不是一项不可能完成的任务。一旦你了解了基础知识,就很简单了。在这篇博客中,我们将学习如何为 SEO 进行关键词研究,以及这样做的最佳实践。
正确的关键词研究可以决定你的内容是在搜索引擎上被忽略,还是被点击并看到转化。那么,为什么还要等呢?深入研究关键词研究指南,扎实掌握关键词研究,将你的内容变成强大的流量磁铁。
什么是关键词研究?
关键词研究和搜索引擎优化
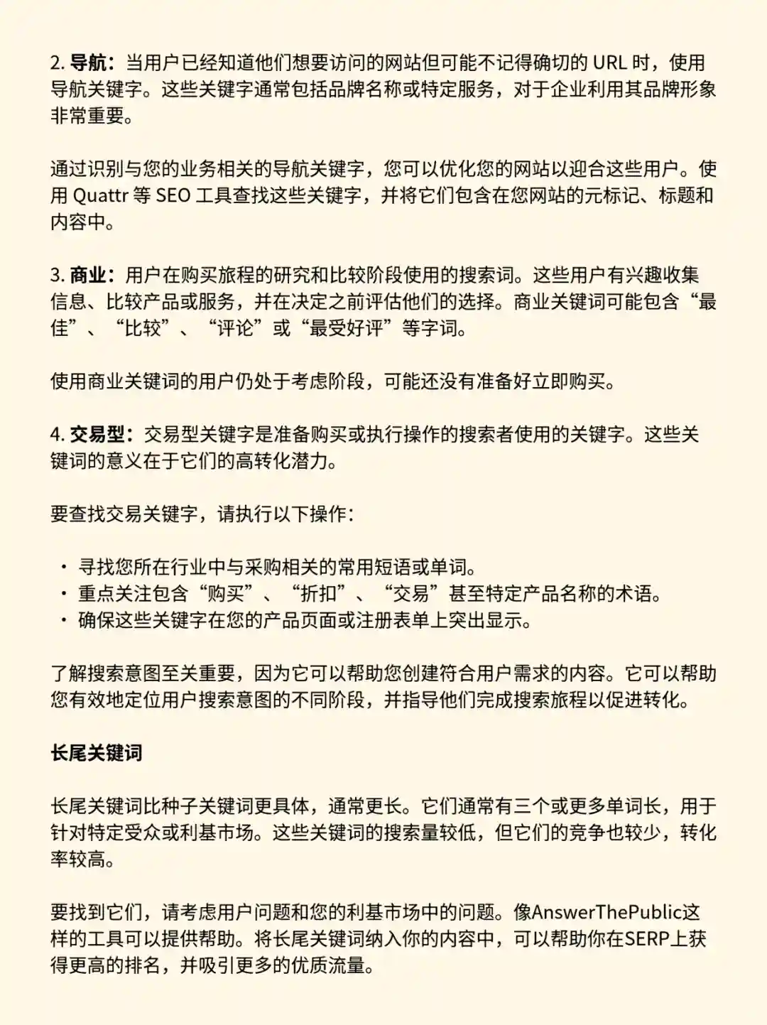
关键字类型
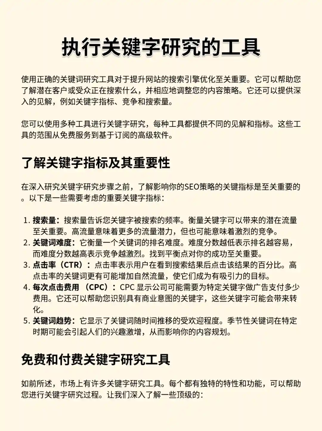
执行关键字研究的工具
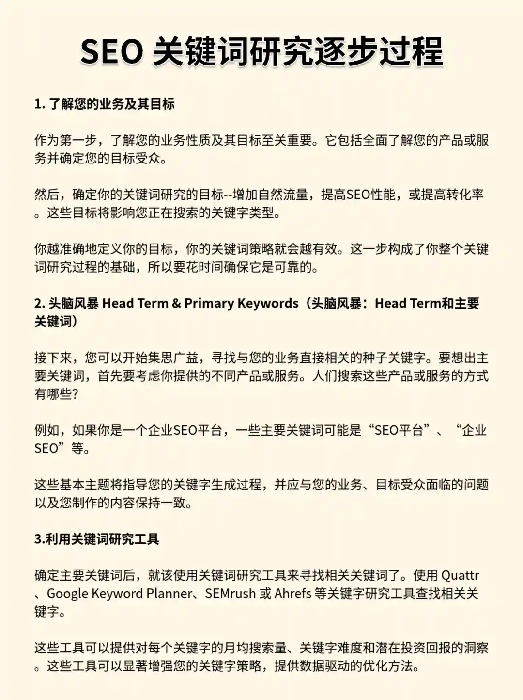
SEO 关键词研究步骤
关键字研究和页面搜索引擎优化
关键词研究的高级策略
SEO 常见问题的关键字研究

#SEO#谷歌seo #seo #关键词 #关键词研究 #网站优化 #数字营销 #搜索引擎优化 #干货分享
同类文章
  • 最新文章
  • 热门文章
  • 随机阅读
友情链接